太阳城app

English 站内搜索 |
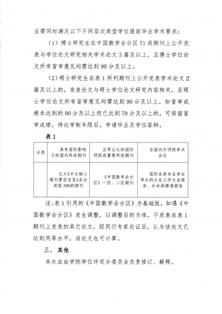
关于印发《太阳城app 研究生学位 授予学术成果规定》的通知
办公室 2023-11-02 12:04